| Sign In | Join Free | My benadorassociates.com |
|
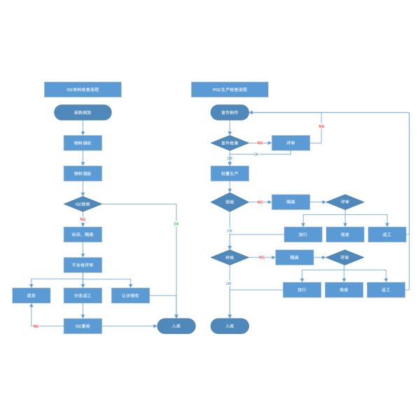
Miconveyusesstrictqualityprocesstoensuretheperformanceanddurabilityofeachsurgicalequipment.Andweequipaqualifiedteamto
inspectqualitymanagement,specificallythetechniquesandactivitiestomeetthequalityrequirements.

1.Establishment of QualityProcess
2.Inspection Activities
3.Customer-oriented Quality Improvement
4.Production Quality Improvement










|
|
|
|
|
|
|
|
|
|
|
|
Contact Person: MsMia Zhu